Live it UP. Real Estate Growth Academy in Dubai/How To Sell Off-Plan In Dubai. 2026 edition

  • د.إ950

How To Sell Off-Plan In Dubai. 2026 edition

  • Course
  • 61 Lessons
  • 365-day access

Learn the complete sales process: lead generation, qualification, presentation, closing - supported by proven scripts and ROI calculation templates. Communication frameworks based on Neuro-Emotional Persuasion by Jeremy Miner, fully adapted to the current realities of the Dubai real estate market.

Contents

Tools, Apps, ROI Calculation, Mortgage, Will - What you need to Know to Advice better

How to Study the Market/ Projects/ Exclusive Projects and Competitors(Alnair/Reidin/Comparison Spreadsheet)
📊 How To Calculate Properties ROI & Price Comparison
📊 Presenting ROI to Clients: Worst, Average & Best Cases
Preview
Investment Calculation Chart. Live it up.xlsx
Will and Inheritance: How to Secure Your Assets in Dubai Real Estate
Mortgage. All you Need to Know. Part 1.
Mortgage. All you Need to Know. Part 2.

Understand the Unique Structure of Dubai Real Estate Market

Dubai Real Estate Market Structure Main Players - Part 1
Dubai Real Estate Market Structure Main Players - Part 2
Understand what is You Sales Process In Off-plan. Part 1
Understand what is You Sales Process In Off-plan. Part 2
Preview

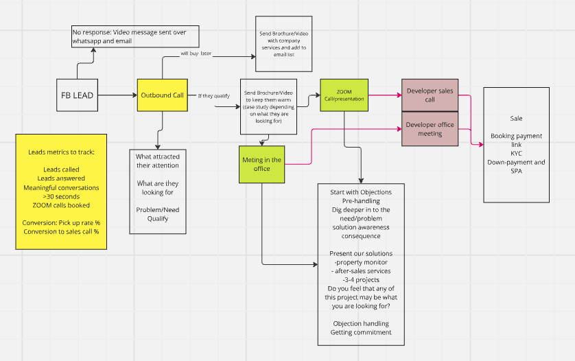
Understand in Details Step By Step Sales Process for Selling Off-plan Online

Off-Plan Sales process.png
How to Sell Off Plan . Sales Process - Move the Clinet to Closing ALL steps explained Part 1.
How to Sell Off Plan Step by Step Guide. When you Recieved the Lead Part 2.
How to Sell Off Plan. What you should Do Ask Know to prepare for a Sales call Part 3 .
How to Sell Off Plan. When you Sent the Booking link for money Transfer... STOP JUST Waiting. Part 4.
Preview

Off-Plan Buyer Pshycholodgy. Basics of Influence via Emotions and Logic

Understand Buyers Psychology: How Guide Your Clients and Close More Deals - Part 1
Understand Buyers Psychology: How Guide Your Clients and Close More Deals - Part 2
15 Reasons to Invest In Dubai and How to Deliver it to the client. Part 1.
15 Reasons to Invest In Dubai and How to Deliver it to the client. Part 2.
5 Reasons to Invest in Ras Al Khaimah. Not Only Casino
How to Pitch Ras Al Khaimah By Daniel Page. Part 1
How to Pitch Ras Al Khaimah By Daniel Page. Part 2
Discussion with Daniel Page - One of the Top Sales Agents in RAK for 5 years
Why_RAK_Presentation_.pdf
Wynn Resorts Al Marjan Island .pdf
RAK Investor Presentation 2025 .pdf
GUIDE TO RAK.PDF

How to Qualify Online Off-plan Buyers

If you Ever ask Sales trainier a question - 'What are the best way to close the client - to push him to buy' - this module is for you.

WorkBook_ How to Sell Online to Social Media Leads. Live it Up Academy 16.11.2025.pdf
How to Qualify Online Leads. What you Should Know About the Client in Order to Close Them - Part 1
Preview
How to Qualify Online Leads What you Should Know About the Client in Order to Close Them - Part 2
How to Qualify Online Leads What you Should Know About the Client in Order to Close Them - Part 3

Practice and Role Play. Questions and How to ask theem + Just send me some options -Brush off overcome

How to qualify Leads online. Set the agenda and ask about Budget Part 1
How to qualify Leads online. Set the agenda and ask about Budget Part 2
How to qualify Leads online. Set the agenda and ask about Budget Part 3
How to qualify Leads online: Find the Real Decision Maker
How To Qualify Leads And Discover Their Buying Timeline - Part 1
How To Qualify Leads And Discover Their Buying Timeline - Part 2
How to qualify Leads online: How To Ask About Past Experiences Part 1
How to qualify Leads online: How To Ask About Past Experiences Part 2
Online practice session. How to overcome “Just sent me some options” - Part 1
Online practice session. How to overcome “Just sent me some options” - Part 2

Practice and Role-Play. Lead Generation via Aged/Old Leads re-activation. How to re-engaged

Script_ How to Re-Engage with Aged_Old leads. Live it Up Academy 16.11.2025.pdf
Online session: Practice how to Call Aged/Old leads. Part 1
Online session: Practice how to Call Aged/Old leads. Part 2
Online session: Practice how to Call Aged/Old leads. Part 3
Online session: Practice how to Call Aged/Old leads. Part 4
Online session: Practice how to Call Aged/Old leads. Part 5

Practice your Script and Tonality

Scripting Session: What to Stop Saying and What to Start Saying on the First Call
Call Opening Script Connection Situation Training Live it Up. 2026 (1).pdf
Tonality Masterclass + Objections Pre-Handling
Workbook Full discovery process for Off-plan. Client Qualification..pdf

Team Training: selling Off-plan

How to Create the Perceived Value of Your Services or Client Value Proposition. Ray White International
How to Get Referrals from your Clients and Boost Your Sales
Script How to Ask For Referrals. Live it Up 2026.pdf
How to Deal with the ‘Dubai Is a Bubble’ Objection.
Objection Handling Training: “Dubai Properties Are Too Expensive”

Individual Mentorship with Newbie Agent Bagher

4 Coaching Sessions. One real agent. Zero edits.
Newbie Agent Banker includes four recorded 1:1 mentoring calls with a client who moved from Germany and couldn’t close a single deal — even in his second agency.

Inside, you’ll see how we worked on:

  • converting social media leads into qualified conversations

  • follow-up structure and consistency

  • confidence on calls and handling “I’ll think about it”

  • building a daily routine that actually produces deals

Session 1.
Session 2
Session 3
Session 4